Програмне забезпечення
Stäubli Robotics Suite

Stäubli Robotics Suite — це програмне середовище для управління, програмування та симуляції роботів Stäubli. Воно підтримує всі етапи роботи з роботизованими системами: від концепції та симуляції до налаштування і виробництва. Програма дозволяє аналізувати рухи роботів, оптимізувати цикл роботи та підвищувати ефективність виробництва.

SolidWorks

SOLIDWORKS — індустріальний стандарт 3D CAD-програмного забезпечення, що дає інженерам і проєктувальникам інтуїтивні інструменти для створення, моделювання та спільної роботи над механічними деталями й складними виробами.

Inventor

Autodesk Inventor — це професійне програмне забезпечення для 3D-проєктування механічних виробів, створення збірок, симуляції та технічної документації. Воно дозволяє інженерам створювати параметричні моделі деталей і перевіряти їхню форму, сумісність і роботу ще до виготовлення фізичного прототипу. Також підтримує аналіз конструкцій і інтеграцію з іншими CAD-інструментами.

AutoCAD

AutoCAD — потужне програмне забезпечення для комп’ютерного 2D та 3D проєктування, яке дозволяє створювати точні технічні креслення, моделі й деталі, автоматизувати рутинні завдання та працювати з широким спектром інструментів для дизайну.

CATIA

CATIA — провідна CAD/PLM-система, що охоплює повний цикл інновацій та розробки продуктів: від концептуального проєктування до симуляцій і створення складних систем для авіаційної, автомобільної й машинобудівної індустрій.

Amesim (Simcenter Amesim)

Simcenter Amesim — це платформа системного моделювання для аналізу складних мехатронних систем. Вона дозволяє створювати віртуальні прототипи та проводити симуляції до виготовлення реального обладнання. Програма містить бібліотеки компонентів для багатофізичних систем і допомагає оптимізувати інженерні рішення.

SimulationX

SimulationX — це CAE-система для моделювання та аналізу фізичних і технічних систем. Програма використовується для динамічного моделювання механічних, гідравлічних, електричних і мехатронних систем. Вона допомагає інженерам проводити розрахунки, оптимізацію та тестування систем у віртуальному середовищі.

EcoStruxure Machine Expert

EcoStruxure Machine Expert — це програмна платформа Schneider Electric для розробки, конфігурації та запуску машин і систем автоматизації. Вона дозволяє програмувати контролери, налаштовувати приводи, HMI та мережі в одному середовищі. Програма підтримує стандарт IEC 61131-3 і містить інструменти діагностики та налагодження.

RoboGuide

ROBOGUIDE — це програмне середовище для 3D-моделювання та офлайн-програмування роботів FANUC. Воно дозволяє створювати віртуальні роботизовані системи, тестувати їхню роботу та оптимізувати процеси ще до запуску реальної установки. Програма підтримує інтеграцію з CAD-моделями і допомагає скоротити час запуску виробничих систем.

Automation Studio

Automation Studio — це програмне забезпечення для проєктування, симуляції та документування технічних систем. Воно широко використовується для роботи з гідравлікою, пневматикою, електричними схемами та системами автоматизації. Програма застосовується як у промисловості, так і в навчанні для розробки та тестування систем керування.

MathCAD

Mathcad — програмне забезпечення для математичних розрахунків, візуалізації й документування інженерних обчислень із WYSIWYG-інтерфейсом, яке широко застосовується в науці та техніці для аналізу й перевірки формул.

MATLAB

MATLAB — високопродуктивна мова й середовище для чисельних розрахунків, моделювання, аналізу даних, розробки алгоритмів і візуалізації в інженерних та наукових проєктах.

ANSYS

ANSYS — професійне програмне забезпечення для інженерного моделювання й симуляцій (включно з CFD, механікою, електрикою та мультифізикою), що допомагає аналізувати складні фізичні явища в реальних умовах.

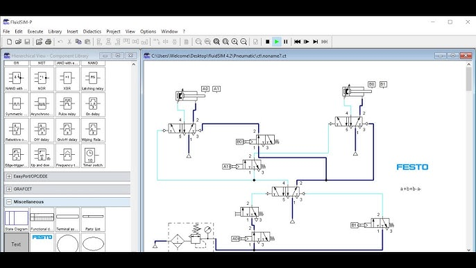
FluidSim

FluidSim — спеціалізована програма для симуляції пневматичних і гідравлічних схем, яка дозволяє створювати, тестувати й вивчати динаміку потоків без фізичного обладнання (опис схожого класу ПЗ згадується в загальній класифікації симуляторів).

KukaSim

KukaSim — програмне середовище симуляції роботів KUKA для моделювання та оптимізації траєкторій, віртуальної перевірки робототехнічних систем і автоматизованих виробничих процесів.

CoDeSys

CODESYS — комплексне програмне середовище для розробки програм керування PLC відповідно до стандарту IEC 61131-3, що дозволяє створювати проєкти автоматизації, компілювати й завантажувати їх у контролери.

TIA Portal

TIA Portal від Siemens — інтегроване середовище автоматизації для програмування, налаштування та діагностики ПЛК і HMI, що об’єднує всі етапи промислового контролю в одному інструменті.

Arduino IDE

Arduino IDE — легке й універсальне інтегроване середовище розробки для написання, компіляції та завантаження коду на плати Arduino, що особливо популярне в навчанні електроніці та розробці вбудованих систем.

Tinkercad

Tinkercad — це безкоштовна онлайн-платформа для 3D-моделювання, електроніки та програмування, розроблена для навчання й швидкого прототипування. Сервіс дозволяє створювати тривимірні моделі, готувати їх до 3D-друку, а також моделювати електронні схеми з використанням Arduino та інших компонентів. Інтуїтивний інтерфейс робить його доступним для початківців і студентів технічних спеціальностей. Платформа широко застосовується в освітньому середовищі для розвитку інженерного мислення та цифрових навичок.

VS Code

Visual Studio Code — безкоштовний, кросплатформений редактор коду з розширеннями, що підтримує величезну кількість мов програмування й інструментів, роблячи його універсальним інструментом для розробки ПЗ.

C/C++

C і C++ — це потужні мови програмування загального призначення, які широко використовуються для розробки системного програмного забезпечення, вбудованих систем, високопродуктивних застосунків та інженерних рішень. Вони забезпечують прямий доступ до пам’яті, високу швидкодію та гнучкість у керуванні ресурсами. C++ розширює можливості C підтримкою об’єктно-орієнтованого та шаблонного програмування. Ці мови є основою для багатьох сучасних технологій і програмних платформ.
Python

Python — високорівнева мова програмування з простим та зрозумілим синтаксисом, що широко використовується в наукових дослідженнях, автоматизації, аналізі даних, штучному інтелекті та веб-розробці. Вона має велику екосистему бібліотек і фреймворків, що дозволяє швидко створювати ефективні рішення. Python підтримує різні парадигми програмування та активно застосовується в інженерній і освітній сфері.
FST

FST — це програмне забезпечення для програмування та конфігурації систем автоматизації FESTO. Воно використовується для створення та тестування програм керування контролерами, а також для навчання роботі з системами автоматизації. Програма підтримує моделювання логіки керування і інтеграцію з навчальними стендами.
i3 Home

i3 Home — це мобільний додаток для керування системами розумного будинку від i3 Engineering. Він дозволяє налаштовувати пристрої, автоматизації та сценарії для освітлення, клімату, безпеки та інших систем будинку. Користувачі можуть керувати пристроями віддалено, отримувати повідомлення та переглядати стан систем у реальному часі.